{{ 'fb_in_app_browser_popup.desc' | translate }} {{ 'fb_in_app_browser_popup.copy_link' | translate }}
{{ 'in_app_browser_popup.desc' | translate }}
{{word('consent_desc')}} {{word('read_more')}}
{{setting.description}}
✨註冊 IDiver會員 → 領取會員優惠 $600 購物金!🎉
🚚 全館商品滿 $3,000 享免運優惠【會員限定】
🔔加入【IDiver海怪官方LINE】|搶先獲得第一手活動資訊🔔
{{ childProduct.title_translations | translateModel }}
{{ getChildVariationShorthand(childProduct.child_variation) }}
{{ getSelectedItemDetail(selectedChildProduct, item).childProductName }} x {{ selectedChildProduct.quantity || 1 }}
{{ getSelectedItemDetail(selectedChildProduct, item).childVariationName }}
▍ FUN DIVE
就是要好玩!
我們是一群因為熱愛潛水而聚在一起的夥伴!希望我們的熱情也能感染你,讓你忘掉日常生活中的所有煩惱,一起下水,上岸之後之後只剩下快樂!
▍ 東北角潛水有什麼?
我們熟啦!
我們是一群因為熱愛潛水而聚在一起的夥伴!希望我們的熱情也能感染你,讓你忘掉日常生活中的所有煩惱,一起下水,上岸之後之後只剩下快樂!
▍ 舒服乾淨的環境,並期保養的裝備!
每上岸後的休息空間也很重要!超舒服的休息大廳、乾淨熱水超夠的衛浴,舒舒服服的休息才能有完美的收尾!
▍ 行程規劃
▍ 報名費用
▍ 裝備出租費用
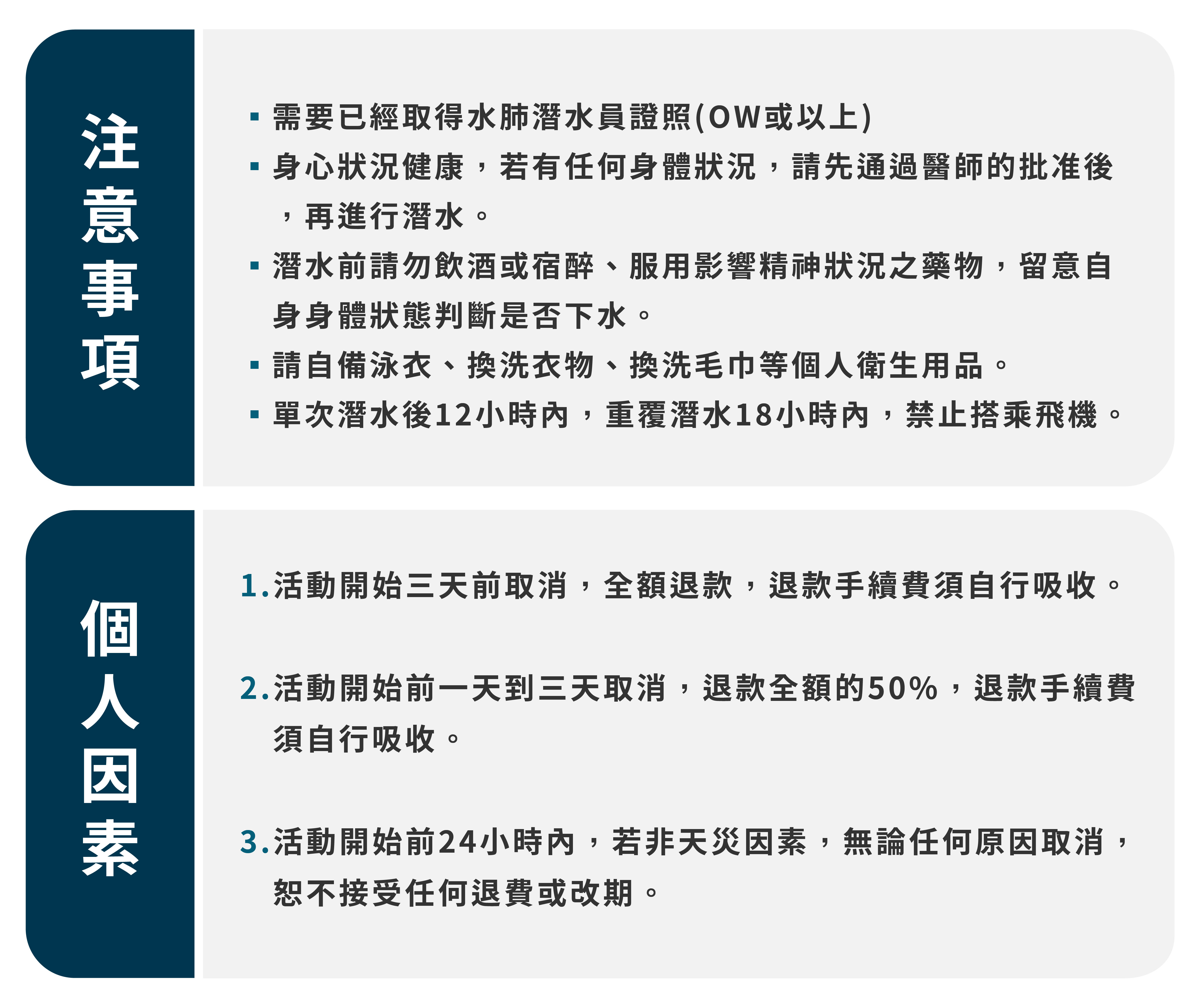
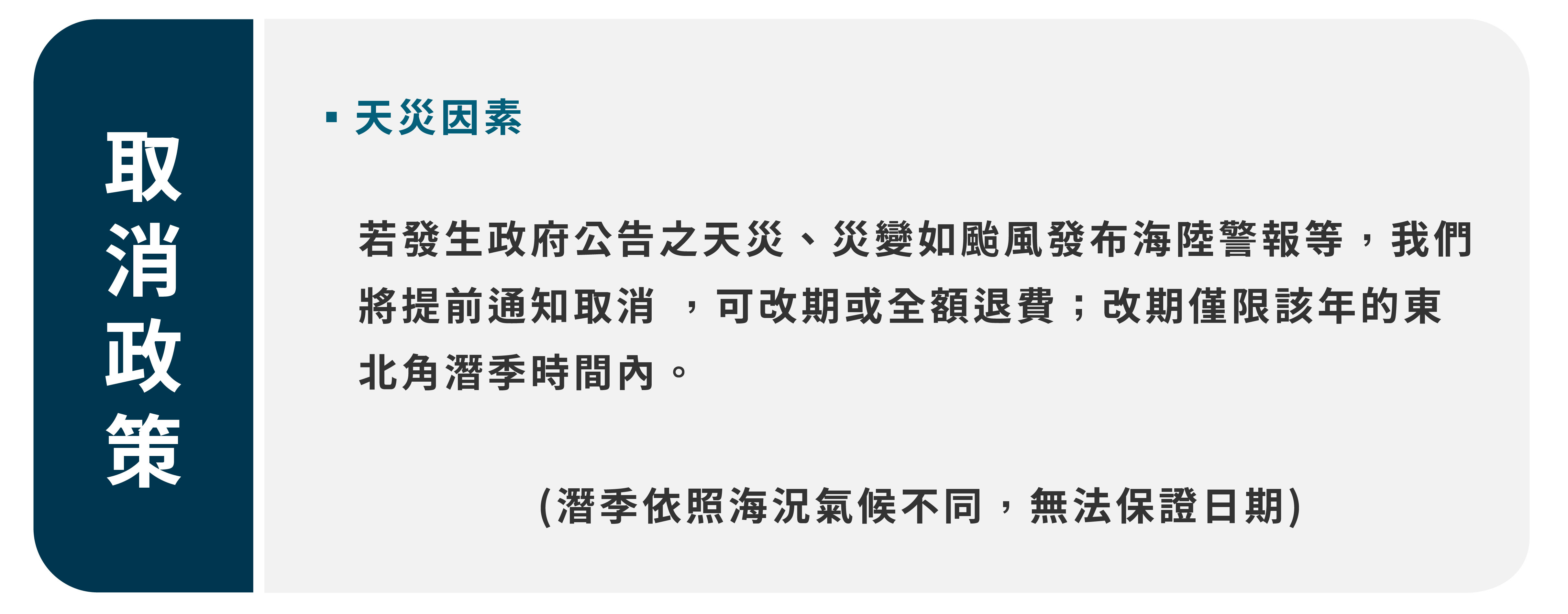
▍ 報名須知